东南亚园区 / 曝光
曝光园区内容与最新动态
当前共 213 条图文内容,另有 55 条曝光视频。
第2 / 11 页
曝光图文
东南亚最新曝光新闻。
共 213 条
曝光2026/4/10 07:36:37
🎥曝光:#柬埔寨 #上吊 #自杀 #后续 那位试图自杀的女子现在已经获救 后续关注

曝光2026/4/10 07:35:43
🎥曝光:#吐槽 #斯里兰卡 我刷到了两篇关于烟草的文章 我本人也是这里的一名HR 在这里工作这么久 也深知蓝卡香烟的市场 价格昂贵不说 现在更是一烟难求 但是作为一个十年的老烟...

曝光2026/4/10 07:35:07
🎥曝光:#吐槽 被困东南亚诈骗园区者的求救与控诉 这个地方是个东南亚神奇的地方 目前我也被困在其中不乏脱身 这里有数不胜数的国内资金盘和欧美盘 我甚至在大魔王都没有打开我的三观 ...

曝光2026/4/10 07:34:28
🎥曝光:黑平台 威尼斯 注意傻逼网站 7730.cc 纯杀猪盘 杀人不吐骨头 在这输了几个月 就今天提一次款还把账号封禁 还在玩的速度换平台 后续关注

曝光2026/4/10 07:32:58
🎥曝光:#回国 #注意 很多人都不知道从安置点回国后发生什么 现在我把所有认识的人回国过程告诉大家 大家好心里有个底 到安置了不管你是自己去的 还是被送去的 只要不是园区被抓到的...

曝光2026/4/10 07:32:18
🎥曝光:#汇旺 #太子银行 汇旺的用户没人管 但是太子银行的储户却在被催尽快申请提款 后续关注

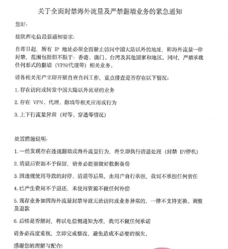
曝光2026/4/10 07:31:41
🎥曝光:#注意 #VPN #陕西 电信紧急通知全面封禁海外流量严禁翻墙业务 一份陕西电信 关于全面封禁海外流量及严禁翻墙业务的紧急通知 要求自即日起所有IP地址必须全面禁止访问中...
曝光2026/4/10 07:31:05
🎥曝光:#特区 #唐人国际 特区 唐人国际 联合执法突袭抓捕园区电诈人员 下午三点一直抓到晚上 这得有多少个盘总呀 吓死人 后续关注
曝光2026/4/10 07:30:09
🎥曝光:#马来西亚 #中国人 在马来航班摸空姐屁股被抓 一名中国籍男子近日在一架飞往马来西亚的航班上因不当行为引发风波 该男子在飞行过程中涉嫌触碰抚摸空姐臀部 空姐当场报警处理 ...

曝光2026/4/9 07:29:13
🎥曝光:#柬埔寨 #中国人 #分尸 惊悚 柬埔寨再现 #行李箱藏尸 死者疑为外国人 近日下午班迭棉吉省特莫博县惊现一起行李箱藏尸案 两名男童在石桥附近玩耍时 发现一个被丢弃的黑色...

曝光2026/4/9 07:28:31
🎥曝光:黑平台 U8国际 事情时这样的我刷到一个u8推广看流水送彩金特邀188u八杯水 打完 余额五百提现 告诉我需要提款登记验证 充值188u 方可和彩金一块提款 提款是也是用...
曝光2026/4/9 07:27:40
🎥曝光:#注意 #骗子 操你老母的黑逼 还配为中国人 连越南女孩也不放过 在酒店先假装给女孩钱先给女孩打炮之后勒索女孩手机身上所有钱财被洗劫一空 不给手机密码就殴打女孩 手机也被...

曝光2026/4/9 07:26:20
🎥曝光:骗子 号商 琪欣万金友 各位注意了这家做号打粉的 就是骗子 骗几百U回去给她全家买棺材 打粉100个就打60个不打了 35一个都是提前给钱在打 后续忽悠我买蓝标账号380...

曝光2026/4/9 07:24:37
🎥曝光:#柬埔寨 #安文隆 这里面百分之80的人都是被骗过来的 都是没护照 来上班工资也没有天天在这烂尾楼里面 吃的像猪食 要走的人还说什么要给赔付5000起步每天上班16个小时...

曝光2026/4/9 07:23:47
🎥曝光:#骗子 #史宏达 2002/5/25 云南 昆明 东川 在柬埔寨认识一年人回国去 回去之后说什么被警察局喊去讯问 交了钱1万多人才给出来 钱我给打回去了没事了 得半年人又...

曝光2026/4/9 07:23:05
🎥曝光:#注意 #汇旺 汇旺又在搞登记 要不要去 你不是秒赚百万 反正现在生意不好 如果是官方的登记 当然可以去 死马当活马医 人生总要有点希望不是吗 如果登记还要钱 坚决不要给...

曝光2026/4/9 07:22:19
🎥曝光:#注意 #大西港 大西港会不会是下一个金狮呢 现在这形势还这么明目张胆的打野 每天都在不断的进人 而且里面很多公司都是做国盘 国内刷单 六合彩 扶贫跑分 楼下围起来装作在...
曝光2026/4/9 07:21:37
🎥曝光:#柬埔寨 #遣返 波贝现在十三辆车正在准备中 将运送上百名涉嫌参与诈骗的外国人 据现场报道其中一辆车上载有十一名嫌犯 后续关注
曝光2026/4/9 07:20:50
🎥曝光:#东南亚故事会 我好像 慢慢地把自己活成了一座孤岛 老朋友的消息 在通讯录里静静躺着 点开又关上 新朋友呢 也提不起劲儿去认识 去经营 但时间长了 我发现一件奇妙的事 当...

曝光2026/4/8 07:47:21
🎥曝光:#注意 #绑架 他们是有组织的 此人绑架 然后把人卖到了园区 卖到园区的人会有危险 后续关注

曝光2026/4/8 07:46:17